原标题:祝贺!迪庆1名个人1个集体1个岗组获全国妇联表彰
为表彰先进、树立榜样,充分发挥先进典型和模范人物示范作用,全国妇联决定,授予兰臻等9人全国三八红旗手标兵称号,授予阮祥燕等598人全国三八红旗手称号,授予中国人民抗日战争纪念馆社会教育部等400个单位全国三八红旗集体称号,授予首都医科大学附属北京同仁医院耳鼻咽喉头颈外科等600个单位全国巾帼文明岗称号。
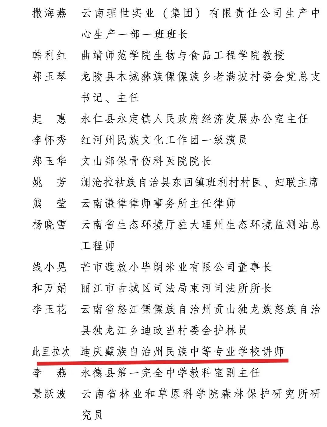
其中,迪庆1名个人1个集体1个岗组上榜:
全国三八红旗手:此里拉次(迪庆藏族自治州民族中等专业学校讲师)
全国三八红旗集体:中国共产党德钦县委员会融媒体中心
全国巾帼文明岗:香格里拉市妇幼保健院
全国三八红旗手



全国三八红旗集体



全国巾帼文明岗





